收藏首页 / 设为首页 / 联系我们
  • 销售经理:罗女士
    销售热线:18808661302
    销售经理:戈先生
    销售热线:15972767978
    办公电话:18064276777
    办公传真:0722—3337272
    在 线 QQ:点击这里给我发送消息
    在 线 QQ:需要咨询请点击这里
    公司地址:湖北省-随州市-市经济开发区-季梁大道9号_(Beplay投注安卓版 )
  • 大运蓝牌23米高空作业车_瑞雅晟牌RRR5040JGKG型高空作业车

    作者:蓝牌高空作业车 来源:高空作业车厂家 日期:2023/12/20 8:50:36 人气: 标签: 大运蓝牌23米高空作业车 瑞雅晟牌RRR5040JGKG型高空作业车

    大运蓝牌23米高空作业车

    大运蓝牌23米高空作业车厂家销售电话:

    159-7276-7978

    产品简介

    整车外形图:

    大运蓝牌23米高空作业车

    大运蓝牌23米高空作业车

    大运蓝牌23米高空作业车

    大运蓝牌23米高空作业车

    主要技术参数:

    大运蓝牌23米高空作业车主要技术参数

    配置说明:

    大运蓝牌23米高空作业车配置说明

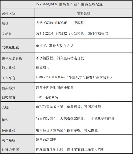
    主要组成配置:
    RRR5040JGKG型高空作业车主要组成配置
    底盘:大运、CGC1041HDD33F、二类底盘
    发动机:Q23-132E60、全柴132马力发动机,国VI排放标准
    驾驶室配置:单排座、准乘人数 2-3 人
    围栏及走台板:不锈钢围栏,铝合金防滑走台板
    取力系统:机械取力
    工作平台:1600x700x1000mm(吊篮尺寸可按客户要求定制)
    臂架形式:四节十四边形同步伸缩臂
    回转装置:360。连续回转
    支腿:前V后V型单节支腿,单独可调,可同步伸缩
    操作:转台固定操作,无线遥控盒操作,下车液压手柄操作
    控制系统:瑞雅特自研发高空车控制系统,稳定性强
    调平系统:液压自动调平
    伸链力平衡:伸绳设置平衡机构,保证左右钢丝绳受力均衡

    基本功能及安全配置:

    大运蓝牌23米高空作业车基本配置及安全功能

    RRR5040JGKG 型高空作业车基本功能安全配置:作业车能实现平台载荷200kg,最大作 业高度23m、最大作业幅度17m的高空作业,臂架变幅角度范围为-18度~78度,工作平台液压自动调平。
    支腿软腿检测(选装):实时检测支腿受力状态,一旦检测到有支腿松动报警限动。
    上下车自动互锁装置:自动实现上下车互锁,防止上下车同时操作,实现安全保护。
    应急电动液压泵:当底盘发动机或液压主泵发生故障时,将工作人员送回到地面。
    紧急停止装置:三处紧急停止装置,确保紧急情况停止所有操作。
    自动限幅:保证整车在安全的作业范围内作业。
    整车水平状态测试仪:可检测整车横向、纵向两个方向倾斜状态。
    发动机点火熄火:转台和遥控盒均可对发动机进行点火、熄火控制。
    复合动作:可以同时做组合运动,如平台回转、转台回转、臂架的变幅 和伸缩。
    断链保护装置:伸绳设置平衡机构,保证左右钢丝绳受力均衡。
    电应急操作功能:紧急情况下,恢复车辆动作,保证车在危险工况时可以将人 员安全送回地面。
    主要特点简介
    RRR5040JGKG 型高空作业车是湖北瑞雅特汽车有限公司的最新产品,集多种功能于一身,参数、性能领先国内同级别产品。其主要特点有:
    1、蓝牌车经典延续
    RRR5040JGKG 型高空作业车为蓝牌23米,其延续了瑞雅特蓝牌25米、27米、30米的经 典,在此基础上打造的又一款经典蓝牌产品。
    整车行驶通过性好,长度小于 6 米,满足上蓝牌的一款轻型伸缩臂产品。

    该车配置 1.6 米不锈钢工作平台(可根据客户要求选装2米折叠工作篮),空间大且耐腐蚀性能好,方便客户使用。

    不锈钢工作平台

    该车采用分区作业型式,满足客户的不同作业需求,保证客户的使用安全。
    2、外观简洁时尚、高端大气
    产品造型以轻、快为主要的视觉导向,全新的臂架样式,臂截面采用欧洲最先进的 设计理念,和制造工艺,臂架及转台采用外折多边形结构,臂架采用高强度钢材,安全系数高。刚度好,稳定性强。
    开放式下车设计能方便底盘的各种维护保养,上车伸缩系统(钢丝绳系统)、专用 管路输送系统全为内置式,不仅使整车外观整洁、美观大方,而且能有效减少上述机构长期日晒雨淋,减少工作中的意外刮擦,延长车辆使用寿命。
    整车上下结构,造型整体饱满,比例协调,色彩以工程黄为主,整洁大方,下车采用不锈钢小围栏和侧防护,结合铝合金平台,整车更显高端时尚大气。
    3、工作性能好、作业区域大

    本车采用四节十四边形伸缩臂结构,臂架轻、强度大,动作简捷,容易操作,执行动作迅速,作业范围大;工作平台后置,人员上下方便。

    大运蓝牌23米高空作业车

    4、独特新颖的臂架结构
    相比国内其他厂家的同级别蓝牌相比,我们具有以下独特的特点:

    (1)  臂架采用独创的十四边形折弯设计和加工工艺,特别是各节臂下槽钢的折弯,  经过充分的理论分析和十万次的疲劳试验,不同的臂架不同的折弯数量,确保臂架变形少,强度高、运动平稳性好、安全性高。

    独特新颖的臂架结构

    (2)  臂架采用高强度钢板,有效的保证作业安全。
    5、可靠性、安全性
    (1)整车专用管路输送系统所用拖链均为进口品牌,可靠性高。
    (2)产品研发过程中采用对所有结构安全校核、稳定性分析、可靠性验证等方法, 在 作业范围内,能使产品稳定性能可靠;出厂前除额载试验外,还进行过标定载荷的 1.25 倍系数  动载、1.5 倍系数静载试验。所有关键结构件经过几万次的疲劳循环试验,且经过破坏性试验, 保证设备的安全可靠。
    (3)安全装置齐全,包括油缸止回缩装置、支腿止回缩装置、上下车互锁装置、紧 急停止装置、软腿保护装置、极限减速、应急手动操作等安全保护系统,确保高空作业安全。
    (4)该车配置齐全,包括高档挡泥板、下车操作箱等。
    (5)关键结构件全部采用低合金高强度钢焊接而成,强度大,重量轻,经过多种试验 充分验证,保证结构、电气、液压精准匹配。主要控制元器件和关键传输件全部采用国际知名 品牌,质量稳定可靠性高。
    6、无线遥控,单手操作舒适、方便

    无线遥控技术,确保操作者在狭小的作业环境中,操作灵活方便,消除盲区,工作视野 更佳,另外避免操作人员忍受严寒酷热天气,可以选在适宜的的地点完成操作;单手可以完成全部主动作操作。

    独特新颖的臂架结构无线遥控

    7、动作迅速并可实现复合动作
    支腿收放速度有两种可选,高速时收放总时间小于 50 秒,臂架伸缩变幅速度快且 可同步实现转台回转、臂架变幅、臂架伸缩及平台回转动作,提高作业效率。
    8、工作平稳
    (1)   启动停止加缓冲控制,降低动作的冲击性;
    (2)   采用比例换向阀控制支腿伸缩,流量可控;
    (3)   臂架各动作均采用平衡阀用于控制动作的起停,保证启停动作 时的稳定性;
    (4)   采用负载敏感型比例多路阀,流量与速度合理匹配;
    (5)   合理布置较点,臂架变幅无压力突变,压力均匀变化,动作平稳。
    9、人机工程好,提高安全性和舒适性

    (1)转台操作处设置随转台旋转的座椅和脚踏板,使工作人员操作更舒适,降低工作人员长时间工作的疲劳程度。

    独特新颖的臂架结构转台

    (2)转台控制箱界面色彩搭配符合人体视觉感官,降低视觉疲劳,提高了安全性和舒适性。操作界面图形与文字结合,简单易懂,减少误操作,提高了安全性和舒适性。

    独特新颖的臂架结构转台控制箱

    (3)下车操作箱高度符合操作者操作高度习惯,操作箱内装有水平仪,操作标识简单清晰。

    大运蓝牌23米高空作业车操作箱

    (4)车体右侧配备大工具箱,方便客户存放随车工具。

    大运蓝牌23米高空作业车

    大运蓝牌23米高空作业车厂家销售电话:

    159-7276-7978

  • 上一篇:福田欧曼10方食品级不锈钢运水车_BJ5182GSS-1型出口福田底盘_福田欧曼ETX2527不锈钢罐式车 下一篇:大运蓝牌27米高空作业车_瑞雅晟牌RRR5040JGKG型高空作业车
  • 网站首页 | 关于我们 | 产品中心 | 新闻中心 | 售后服务 | 用户留言 | 联系我们 | 网站地图
  • Beplay投注安卓版  公司地址:湖北省-随州市-市经济开发区-季梁大道9号_(Beplay投注安卓版 )
    销售经理:罗女士  销售热线:18808661302  销售经理:戈先生  销售热线:15972767978
    Copright ? 2012 All Rights Reserved.鄂ICP备2021015577号-152Beplay投注安卓版

    鄂公网安备 42130202000627号

  • 需要咨询请点击这里
    Baidu
    map