收藏首页 / 设为首页 / 联系我们
  • 销售经理:罗女士
    销售热线:18808661302
    销售经理:戈先生
    销售热线:15972767978
    办公电话:18064276777
    办公传真:0722—3337272
    在 线 QQ:点击这里给我发送消息
    在 线 QQ:需要咨询请点击这里
    公司地址:湖北省-随州市-市经济开发区-季梁大道9号_(Beplay投注安卓版 )
  • 大运蓝牌30米高空作业车_大运GKS30型高空作业车

    作者:大运蓝牌30米高空作业车 来源:高空作业车厂家 日期:2023/12/20 10:16:53 人气: 标签: 大运蓝牌30米高空作业车 大运GKS30型高空作业车

    大运蓝牌30米高空作业车

    大运蓝牌30米高空作业车销售电话:

    159-7276-7978

    主要技术参数:
    大运蓝牌30米高空作业车主要技术参数
    配置说明:
    大运蓝牌30米高空作业车配置说明
    主要组成配置:
    GKS30型高空作业车主要组成配置
    底盘:大运 CGC1041HDD33F
    发动机:Q23-132E60 全柴 132 马力发动机,国 VI 排放标准
    驾驶室:单排座、准乘人数 2-3 人,驾驶室装有冷暖空调
    走台板:铝合金防滑走台板
    取力系统:气动取力
    工作平台:1600mm*700*1000mm(带载物小平台)
    臂架形式:六节臂,5 节同步伸缩式
    回转装置:转台 360 °连续回转,工作斗 360 °连续回转
    支腿:作业效率高,采用 X 型支腿设计,四条支腿同步伸缩,也可单独调节。
    操作:标配无线遥控器操作,下车液压手柄、电控手柄操作,设有电动应急 泵,转台阀杆操作。
    控制系统:总线分布式控制系统,搭载电比例阀,可实现无极调速,微动性好。
    调平系统:液压随动调平

    基本功能及安全配置:

    大运蓝牌30米高空作业车基本功能及安全配置

    GKS30 型高空作业车基本功能安全配置:作业车能实现平台载荷 200kg,最大作业高度 30m,最 大作业幅度 18m,工作平台自动调平。
    支腿与臂架互锁:上下车通过切换阀互锁,更安全
    电动应急泵:当底盘发动机或液压主泵发生故障时,按住应急泵按钮+操作相应动作可将工作人员送回地面,实现整车安全收回。
    紧急停止装置:用于紧急停止发动机,切断动力源
    发动机点火熄火:电脑控制箱、遥控器远程控制发动机点火、熄火。
    高清显示屏:智慧大屏可随时随地了解设备状态,方便人员快速诊断故障和处理故障,及时掌握车辆状态。
    复合动作:可以任意动作自由组合运动,同时实现伸/缩、变幅升/降、转台回转、 工作斗回转。
    遥控(无线):遥控器接收范围 100m,工作栏和地面操作均无障碍,通信可靠。

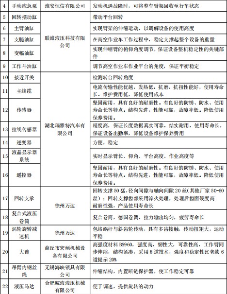
    主要结构件厂家及简介:

    大运蓝牌30米高空作业车主要结构件厂家及简介

    大运蓝牌30米高空作业车主要结构件厂家及简介

    主要特点简介:
    GKS30 型高空作业车是湖北瑞雅特汽车有限公司生产的旗舰产品 ,集多种功能于一身 ,参数、性能处于国内领先水平。其主要特点有:
    1.蓝牌车
    GKS30 型高空作业车采用新型宝钢 960 高强度超薄钢材,整车设计轻量化, 整车重量小于 4.5t,长度小于 6m,且在法律法规和行业标准下,将蓝牌产品各
    项作业性能发挥到极致 ,相比黄牌车有如下优势:
    1)  驾驶证要求低:蓝牌车 C1 照以上均可驾驶 ,作业人员可自行驾驶。
    2)  通行范围广:蓝牌车可在市区通行 ,黄牌车进市区要办理通行证;
    3)  运营成本低:黄牌车的过路费及养路费等少 ,蓝牌车不需要办营运证,
    30 年使用期限。
    4)  行驶灵活:身材小巧 ,行驶灵活 ,便于操纵。
    2.无尾设计 ,回转半径小

    整车结构紧凑 ,回转半径小。适应狭小作业场所 ,机动灵活。

    大运蓝牌30米高空作业车

    3.双举升油缸设计

    双油缸支撑大臂 ,晃动量更小 ,稳定性高。提升作业效率。保障人员安全。

    大运蓝牌30米高空作业车

    4.双节支腿 ,跨距大
    采用双节支腿设计 ,纵横跨距达 5.15 米/5.35 米。跨距大 ,更稳定 ,作业范围大。X 型(水平+垂直)支腿设计,四支腿可同步水平伸缩,同步垂直伸缩,

    支腿伸缩时间和车架调平时间短。

    大运蓝牌30米高空作业车

    5.作业性能好、作业范围大

    GKS30 高空作业车 ,最大作业高度 30m ,最大作业幅度 18m。操控简单,执行迅速,作业范围大,作业参数处于国内领先水平。本车采用六节臂 ,5 节臂同步伸缩,无极调速,操作性能优越;工作平台后置,走台板上设置步梯,方便人员上下。

    大运蓝牌30米高空作业车

    6.转台、平台均可 360°连续回转

    转台与底盘管线通过中心回转装置连接 ,可实现 360°连续回转 ,平台无线  束依附,转台平台之间仅需要一根电缆连接,给平台旋转电机供电,既简化线路,又能实现平台 360°连续回转 ,提高控制系统的稳定性 ,也提升了作业效率。平台 360°连续回转。

    大运蓝牌30米高空作业车

    7.采用 1.6 米工作平台 ,带载物小平台采用 1.6 米大平台,承载 3 人也不会拥挤,平台外有折叠载物小平台,可携带空调等物料直接升空。极大的节省了工作时间。工作方便快捷。

    大运蓝牌30米高空作业车

    8.转台座椅及操控

    转台设有操作台 ,带手柄电比例阀 ,微动性好 ,操控平稳 ,变幅伸缩相邻,便于复合动作 ,手柄布局符合人机工程。

    大运蓝牌30米高空作业车

    9.可靠性高
    产品出厂前除额载试验外 ,还进行过 1.25 倍动载、 1.5 倍静载试验。保证产品在全工况下的安全稳定。主要元器件采用国内知名品牌,质量稳定可靠性高。

    电动应急泵、双向液压锁、水平检测仪、双向平衡阀等共同保障本车作业安全。

    10. 整体紧凑 ,轻量化设计 ,箱体车架

    整体车型紧凑,各部件轻量化设计,臂架采用高强钢设计,走台板采用铝合金花纹板,箱体车架,整车重心低,质量分布合理且整体美观、协调、皮实耐用。

    大运蓝牌30米高空作业车

    11. 优势细节例举:

    大运蓝牌30米高空作业车

    大运蓝牌30米高空作业车

    逆变器及整车电源开关。
    人性化支腿手柄。
    应急动力源、220V 电源插口。
    6 节臂 、5 节同步伸缩臂。
    宝钢 960 材质。
    管线卷盘外置多级伸缩臂 ,便于维护。

    方箱型支腿稳固可靠。

    大运蓝牌30米高空作业车销售电话:

    159-7276-7978

  • 上一篇:大运蓝牌27米高空作业车_瑞雅晟牌RRR5040JGKG型高空作业车 下一篇:江铃30.8米蓝牌高空作业车_瑞雅晟牌RRR5041JGKJ型高空作业车
  • 网站首页 | 关于我们 | 产品中心 | 新闻中心 | 售后服务 | 用户留言 | 联系我们 | 网站地图
  • Beplay投注安卓版  公司地址:湖北省-随州市-市经济开发区-季梁大道9号_(Beplay投注安卓版 )
    销售经理:罗女士  销售热线:18808661302  销售经理:戈先生  销售热线:15972767978
    Copright ? 2012 All Rights Reserved.鄂ICP备2021015577号-152Beplay投注安卓版

    鄂公网安备 42130202000627号

  • 需要咨询请点击这里
    Baidu
    map